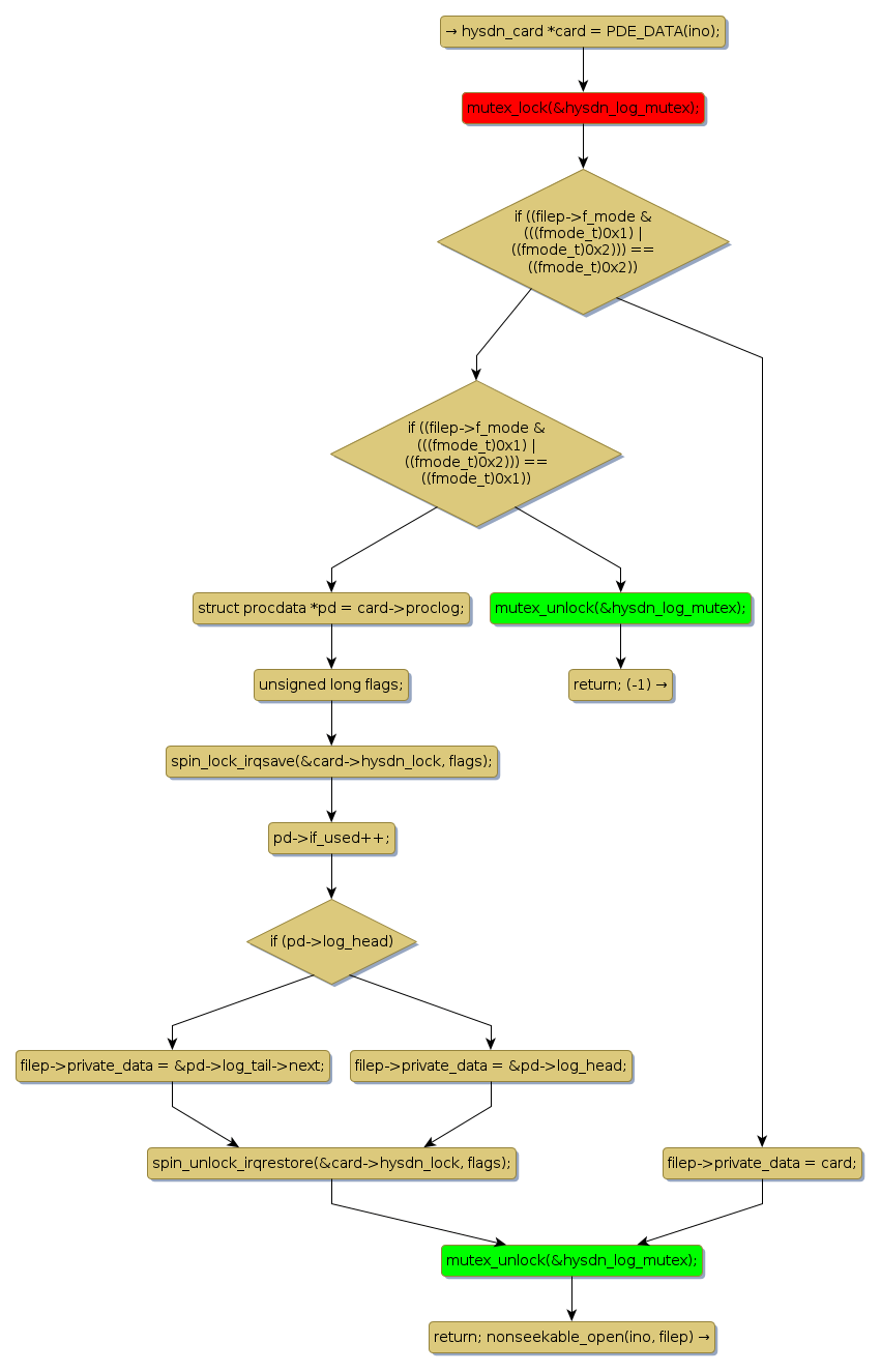
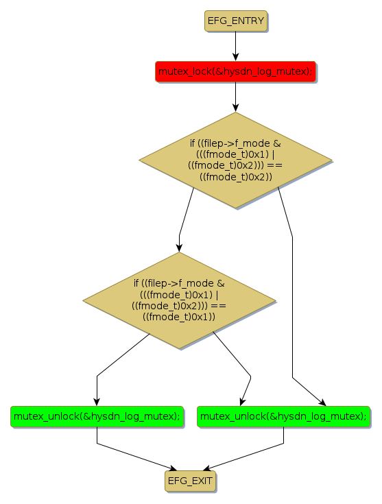
Instance Verification Kit (IVK)
mutex lock @ [5885+29+/linux-3.19-rc1/drivers/isdn/hysdn/hysdn_proclog.c]
Instance Signature: hysdn_log_mutex
|
The Matching Pair Graph:
|
|
Function Name
|
Control Flow Graph (CFG)
|
Events Flow Graph (EFG)
|
Source Correspondence
|
|
hysdn_log_open
|
|
|
[5792+14+/linux-3.19-rc1/drivers/isdn/hysdn/hysdn_proclog.c]
|